近日,学院郭俊凌教授团队在Cell Press旗舰期刊Matter(影响因子:19.97)发表题为“Microporous membranes for ultrafast and energy-efficient removal of antibiotics through polyphenol-mediated nanointerfaces”的研究。在这项工作中,探索了天然植物多酚对传统微孔膜进行功能化改造,形成金属—多酚微孔吸附膜,从而实现对抗生素的高通量低能耗去除。通讯作者为郭俊凌教授、王晓玲副研究员(专职科研),第一作者为bw必威西汉姆联官网2019级博士研究生王毓。

抗生素水体污染的全球化及其带来的抗生素耐药性安全隐患,对人体健康及生态系统带来了巨大的危害。近年来,静态吸附、纳米滤膜技术被广泛用于水体抗生素的去除。然而,这些技术在使用过程当中都存在一定的技术缺陷。例如,静态吸附技术需要较长的吸附时间完成对抗生素的吸附。纳米滤膜则需要高压(2–17 bar)驱动,而且耗时,导致耗能较高(反渗透,0.396–0.792 kWh m−3)且水流量过低。相较于纳米滤膜,基于吸附具有较大孔径的微孔吸附膜具有水通量大的优势。但由于传统微孔吸附膜的吸附速率低,导致其去除效率低,且吸附剂在微孔膜表面负载牢固性差,因此其应用受到限制。目前,制备简便,环境友好,水通量大且能耗低的抗生素处理技术鲜有报道。
在前期的研究工作中,由石碧院士、廖学品教授牵头、郭俊凌教授合作完成的植物单宁修饰的水处理薄膜材料实现海水提铀的研究工作发表在了国际顶级期刊Energy Environ. Sci., 2019, 12, 607,该研究也被评为“2018年度四川大学十大基础科学进展”。基于这样的前期的研究工作,在本研究中郭俊凌教授团队进一步开发了一种天然植物多酚功能化的可再生(regenerable)的微孔吸附(adsorption)膜(PArab)膜,并将其应用于水体抗生素的去除。该研究实现了微孔吸附膜的制备、抗生素去除及微孔吸附膜再循环使用的一体集成化,能够避免实际水处理中复杂的拆卸更换膜的过程,便于实际的应用。并且通过动态流动式制备工艺,实现了金属多酚超分子网络纳米涂层在聚酰胺(PA)膜微孔壁上的均匀分布。此外,由于该纳米涂层对抗生素的超高吸附速率及多重作用力吸附机理,实现了对抗生素的广谱性去除。该技术手段具有超高流速、高去除率、能耗低、价格低廉等优势。对未来水体污染物去除技术的开发提供了一个新的策略。
单宁酸(TA)是一种天然酚类化合物,该工作基于金属与多酚的配位,将TA与金属离子(Fe3+)络合自组装形成的纳米涂层,并均匀的负载于微孔膜微孔壁表面。将该功能化微孔吸附膜应用于水体抗生素的去除时,可通过切换金属与多酚前驱体溶液、污水、清洗液等进样管道,即可实现可再生(regenerable)的微孔吸附(adsorption)膜(PArab)的制备、抗生素吸附去除及微孔吸附膜的再生,形成集成化一体(in-line purification)工作模式(图1)。

图1. 利用植物多酚与金属离子制备可再生(regenerable)的微孔吸附(adsorption)膜(PArab)的过程及其抗生素去除与循环再生图
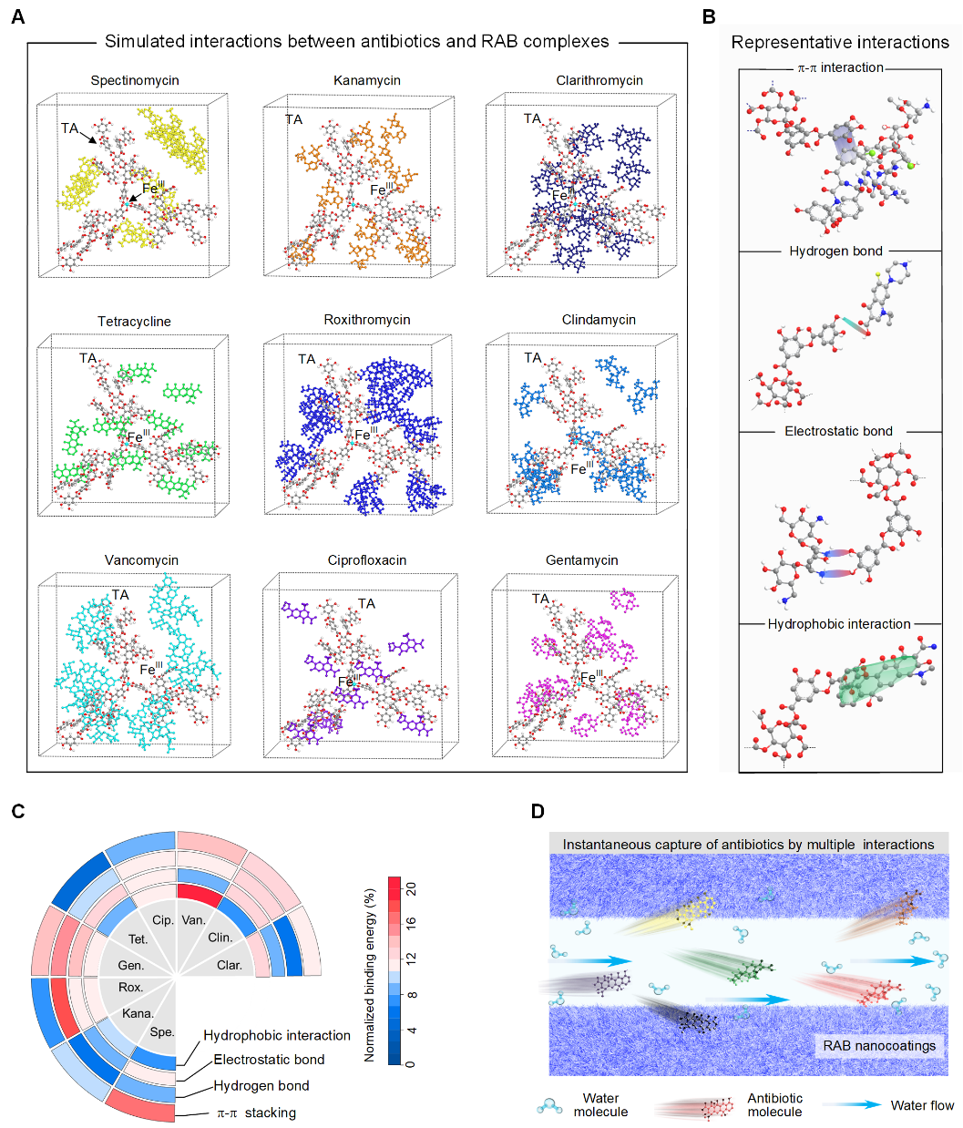
相比于活性炭,该PArab对环丙沙星的吸附速率有数量级的提升,实现了在超高水通量下,对抗生素分子的高效捕获。在超高水通量下(~8000‒10000 L m−2 h−1 bar−1),其对10种抗生素的去除率均达到90%以上。此外,研究发现,当抗生素溶液中含有较高的盐离子浓度以及变化溶液pH时,PArab仍然对抗生素具有较强的的吸附去除能力。为了进一步揭示PArab如何实现在超高水通量下对抗生素的高效去除,我们进行了石英晶体微天平吸附实验及分子模拟实验。石英晶体微天平吸附实验结果表明,金属-多酚超分子纳米涂层对10种抗生素均表现出明显的吸附能力。分子模拟实验表明,由于单宁酸特有的连苯三酚结构,金属-多酚超分子纳米簇对抗生素的吸附并不是基于某一单一的作用力,而是通过多重界面作用力相互协同的方式对抗生素分子进行捕获,这些作用力包括静电作用力、氢键、疏水键及π-π共轭作用力(图2)。以上结果为PArab实现对10种不同化学结构抗生素的捕获以及超高吸附速率提供了理论支持。

图2. 金属-多酚超分子纳米涂层对抗生素的多重界面作用力协同吸附机理
进一步我们对微孔滤膜的重复使用性、经济适用性,及其对实际污水中超低浓度抗生素的去除进行考察。结果显示,PArab在重复使用十次后,其仍能维持对抗生素的高效去除。通过成本计算,PArab的成本为2.77($/m2),去除1g抗生素的成本为2.29$。同时,PArab的水通量大且能耗低,尤其与已报道的大部分材料相比,PArab的通量与能耗具有一到三个数量级的优势。此外,该研究考察了PArab对含有10种超低浓度的抗生素(5‒1000 µg L−1)的污水以及实际养鸡场污水(含有9.9 µg L−1的环丙沙星)的抗生素去除性能。结果表明,保持超高水通量的条件下,PArab依然能够高效去除上述水体中抗生素。该研究工作为设计高通量、低能耗、低成本及环境友好的污水处理技术提供了一种新策略,为拓宽金属-多酚络合物在水处理的应用上开辟了路径。
上述研究工作得到“国家海外高层次人才计划”、“国家自然科学基金(22178233)”、“制革清洁技术国家工程研究中心人才经费”、“高分子材料工程国家重点实验室人才经费(sklpme 2020-3-01)”、“双一流学科重点建设经费”的资助支持。
文章信息:
链接:https://www.cell.com/matter/fulltext/S2590-2385(22)00539-2
DOI:https://doi.org/10.1016/j.matt.2022.09.021