欢迎访问bw必威西汉姆联官网!

四川大学 | 信息门户 | 邮件系统 | English
bw必威西汉姆联官网
 网站首页  bw必威西汉姆联官网  人才培养  科学研究  师资队伍  对外交流  党群工作  学生工作  校友工作  资料下载 
当前位置: 网站首页 > 通知公告 > 正文

关于但卫华教授因公出国(境)的公示

发布时间:2019年07月08日 10:25   文章来源:   浏览次数:

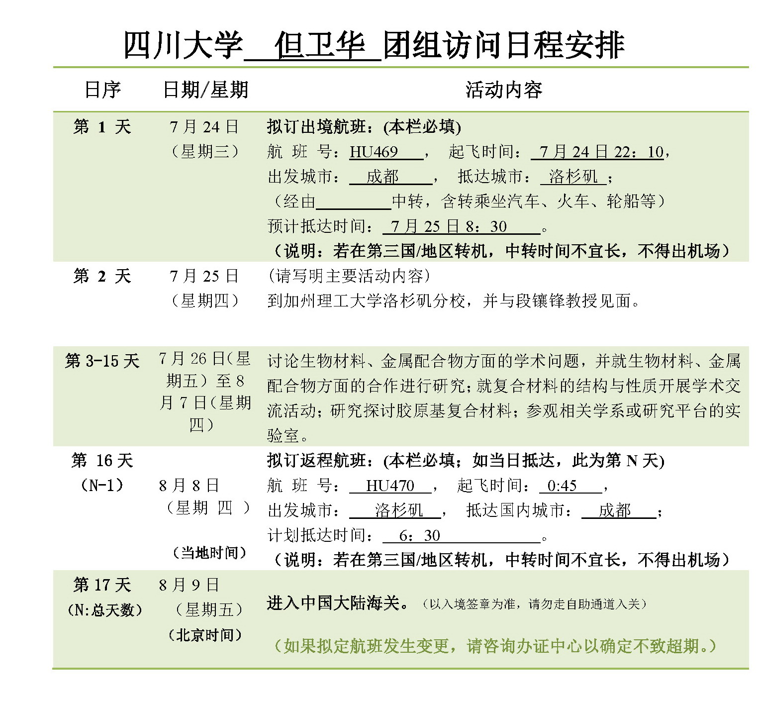
加州理工大学洛杉矶分校的邀请,但卫华教授将于2019年7月24日-8月9日赴美国(日程18天,增加邀请函及在外行程单公示),参加学术交流活动,经费来源为科研经费,往返路线为:成都-北京-洛杉矶-北京-成都。

出访邀请函


行程单


如有异议,请于公示期内向学院纪委实名制反映情况,意见收集信箱:fgt@scu.edu.cn

公示时间:201978-13

特此公示。

关闭

Copyright © 2018 BETWAY·必威(西汉姆联)官方网站-Official Website 版权所有
地址:成都市一环路南一段24号
书记信箱 院长信箱

bw必威西汉姆联官网微信
bw必威西汉姆联官网微信
bw必威西汉姆联官网公众号
bw必威西汉姆联官网公众号